|
|
![]()




Descargar Entrada analógica.flo
Un ejemplo de programación de una realimentación básica:
Activa la 1ª salida digital intermitentemente mientras la 1ª entrada digital
esté activa; desactiva la salida cuando la
entrada sea inactiva (o, concretando el lenguaje: activa un motor o lámpara
mientras un interruptor se encuentre pulsado; desactívalo cuando se deje de
pulsar).

Descargar Realimentación básica.flo
Carga la mímica "Zebra" (paso de cebra) y activa la luz ámbar intermitentemente 3 veces. Utiliza solamente bloques Salida y Tardar.

Realiza el mismo ejercicio anterior pero aumentando el nivel de complejidad conceptual de la programación: utiliza una variable contador para llevar la cuenta de las repeticiones. Utiliza la ventana Variables para observar a tiempo real el valor del contador.

Repite el ejercicio anterior pero diseñando e invocando un subprograma destinado a realizar una sola intermitencia.

Activa la intermitencia de la luz ámbar indefinidamente utilizando la capacidad de Flowol para la recursividad.

Carga la mímica "Lightho" (lighthouse, faro) y activa la sirena una vez cada 15 destellos de la luz del faro, cuando sea de noche. La secuencia de destellos del faro debe ser: un destello largo seguido de 2 cortos. La duración de la sirena debe ser tanta como la de 3 destellos. Las escaleras de la torre deben estar permanentemente iluminadas.
Realiza el programa utilizando subprogramas y:
a) con un solo punto de inicio


Se han instalado nuevos secadores de manos en los aseos del Centro. Están equipados con un detector óptico de presencia (barrera luminosa) de modo que se activa/desactiva automáticamente el ventilador del secador.
Prográmese el secador de modo que tan pronto como la barrera luminosa es interrumpida por unas manos, el ventilador se ponga en marcha durante 8 s.

El profesor de Tecnología, que está siempre pendiente de buscar nuevas formas de ahorro de energía, no está conforme con que el secador continúe funcionando a pesar de que se hayan retirado las manos. Así pues, prográmese el secador de modo que se detenga inmediatamente cuando se retiran las manos.
- Solución 2.1: utilizando repetidas llamadas a un subprograma que comprueba cada décima de segundo la retirada de manos. El subprograma se invoca 80 veces (8 segundos).

Nota: Esta forma de programar requiere fijar la máxima velocidad de ejecución (en el menú Control/Velocidad...) , debido a que las numerosas llamadas al subprograma consumen un tiempo no despreciable.
- Solución 2.2: utilizando un subprograma que comprueba cada décima de segundo la retirada de manos y utiliza un contador para llevar la cuenta de los 8 segundos.

Se podría decidir que el secador se apagara automáticamente incluso si las manos no se han retirado, para evitar gastos y calentamientos innecesarios del sistema. Modifíquese el programa para conseguirlo.

Añádase un calentador de aire en el secador (simulado, por ejemplo, mediante una lámpara esférica) y modifíquese consecuentemente la programación.

Se está instalando un semáforo enfrente de tu casa. Puesto que el ingeniero instalador de la compañía tiene demasiado trabajo le ofreces programar el semáforo. El ingeniero te explica cómo debe ser la secuencia de control, aunque primero se debe completar el montaje.
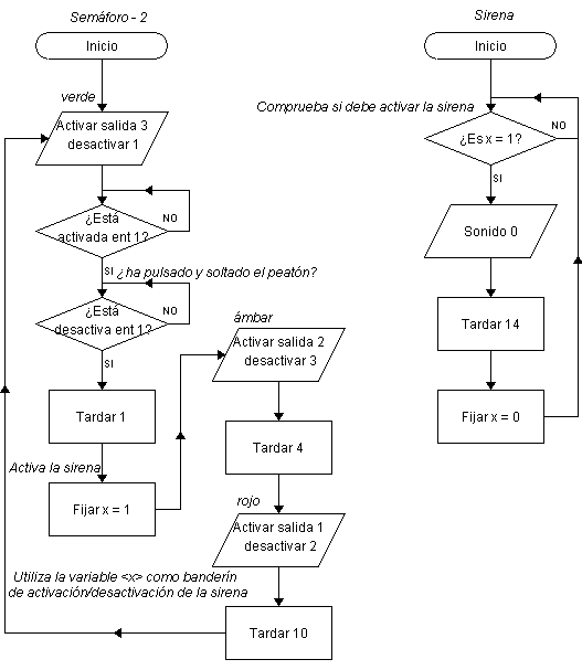
Programa una secuencia de control en la que el semáforo pase del verde al rojo y de nuevo de éste al verde en la que la fase verde y roja duren 7 s., y la ámbar 3 s.
El semáforo debe estar habitualmente en verde. Si un peatón activa el pulsador, la luz debe cambiar a ámbar un segundo después -y activar una sirena- y permanecer en dicho color durante 4 s. Luego debe permanecer en rojo durante 10 y, finalmente, apagar la sirena y permanecer otra vez en verde.

Obsérvese en este programa el uso de la variable
xcomo semáforo o banderín para dar paso a la activación de la sirena.
El ingeniero olvidó en primera instancia decirte que existe un segundo pulsador en el armario de control de semáforos cercano al cruce. Cuando se pulsa este elemento el semáforo debe permanecer con la luz ámbar parpadeando hasta que se vuelve a pulsar. Le aseguras al ingeniero que integrarás lo antes posible esta función en el programa de control.

Se ha instalado un nuevo sistema de aire acondicionado en tu casa. Por supuesto, preguntas inmediatamente al instalador cómo funciona el sistema de control de la temperatura. Él te explica que un sensor de temperatura mide constantemente la temperatura de la habitación y, tan pronto como ésta excede un valor umbral seleccionado, el refrigerador se activa. Cuando la temperatura cae de nuevo por debajo del valor umbral el refrigerador se desactiva y el calentador entra en funcionamiento.
Quieres programar el sistema anterior pero te parece complicado en primera instancia controlar de forma simultánea el refrigerador y el calentador, así que decides que el calentador actúe permanentemente y programar el refrigerador para que mantenga la temperatura inferior a 50 (unidades porcentuales del sensor de temperatura).

Programa ahora tanto el sistema de calentamiento como el de refrigeración para que mantenga la temperatura de la habitación por encima de 45 (unidades porcentuales del sensor de temperatura) y por debajo de 50.

Cuestión: Si el sensor de temperatura es una resistencia NTC (su valor decrece conforme aumenta la temperatura), ¿por qué hay que calentar cuando el sensor mide un valor más bajo y refrigerar cuando mide un valor más alto?
Para ello, programas el regulador de temperatura para que funcione del modo descrito
en la tarea 1.
Realizas un registro
gráfico a tiempo real del sensor de temperatura, del estado
del refrigerador y del calentador durante 5 minutos.
Aproximas un termómetro para anotar la temperatura antes de conectar el
regulador (temperatura ambiente) y cuando el regulador se estabiliza en la
temperatura de consigna -esto te permitirá calibrar el detector y convertir
las unidades de % a ºC-.
Realizas una exportación
de datos a hoja de cálculo para estudiar:
La SOLUCIÓN se encuentra en el libro de MS Excel Temperatura.xls, comprimido con WinZip:
Brazo de robot de soldadura: modelo básico -1 grado de libertad-
Un taller mecánico cercano a tu casa ha adquirido un robot de soldadura para llevar a cabo manufactura y reparación de bastidores metálicos. El propietario, amigo tuyo, conoce tu gusto por la robótica y tu preparación como programador, y te pide ayuda para ponerlo en funcionamiento. Tú decides hacerlo paso a paso, comenzando por procesos sencillos, para finalizar con una programación completa de las posibilidades del robot.
Realiza un programa para llevar el brazo soldador desde cualquier posición en la que se encuentre situado hasta su posición base (home).

Tarea 2
Realiza un programa que avance el brazo 25 pasos de motor y le haga retroceder otros 25 pasos.
Programa la siguiente trayectoria para el brazo de robot:
girar 25 pasos avanzando; dar un punto de soldadura
girar 50 pasos avanzando; dar un punto de soldadura
girar 25 pasos retrocediendo; dar un punto de soldadura
volver a la posición base
utilizando referencias relativas para las posiciones del mismo (es decir, a partir de una posición, establecer el nº de pasos hasta alcanzar la siguiente).

Programa la anterior trayectoria para el brazo
utilizando referencias absolutas para las posiciones del mismo (es decir,
estableciendo el nº de pasos siempre con respecto a la posición origen -home-).
Utiliza también un pulsador como botón "Inicio" o "Reset", de forma que si se pulsa
éste se inicie de nuevo desde el principio la trayectoria programada.

En el taller de tu amigo se necesita un transporte inteligente que sea capaz de llevar las piezas de los bastidores metálicos a los lugares adecuados en los momentos precisos. Por tanto, decide adquirir también un robot móvil cuya programación sea capaz de satisfacer las necesidades previstas. Apelando a tu amistad, te pide ayuda de nuevo para poner en marcha un modelo básico que le han proporcionado en período de prueba.
Realiza un programa que haga avanzar el robot en línea recta durante 3 s, después gire a la derecha durante 1 s, gire sobre sí mismo durante otros 3 s y, finalmente, retroceda marcha atrás durante 2 s.

Nota: este programa no se puede descargar desde Flowol a la memoria de la interfaz inteligente de fischertechnik, de modo que hay que ejecutarlo en modo en-línea, es decir, con la interfaz conectada al computador, con las carencias de movimiento que ello implica para el robot móvil. No obstante, la descarga sí es posible mediante el lenguaje LLWin, propio de fischertechnik. La edición del programa con éste es sumamente similar a la de Flowol, como se puede comprobar en la figura siguiente, que corresponde al programa Móvil 0.mdl. Este programa se puede descargar a la memoria de la interfaz mediante la opción Download del menú Ejecutar de LLWin.
Tarea 2
Realiza un programa que haga avanzar en línea recta el robot 40 pasos de motor, se detenga un instante y retroceda a su posición original:

Robots industriales
Brazo de robot de soldadura
El taller mecánico de tu amigo ha prosperado considerablemente
gracias a la modernización de sus medios en los procesos de producción, con el
apoyo de los automatismos y la robótica. El robot básico de soldadura se les
ha quedado pequeño para los pedidos que tienen en la actualidad, de modo que
deciden adquirir un modelo más rápido y refinado: un brazo soldador con tres
articulaciones independientes.
De nuevo te solicita tu ayuda para la puesta en marcha del mismo.
Tarea 1
Para familiarizarte con el robot lees primeramente toda su documentación, pero decides descubrir por ti mismo algunas de sus características: tipo, espacio de trabajo, velocidad media de desplazamiento de sus articulaciones, exactitud en el posicionado de la cabeza de soldadura, etc.
- Identifica el tipo, el nº de grados de libertad, la configuración morfológica del robot y el tipo de cada articulación.
Se trata de un robot industrial soldador (podría ser un manipulador cuyo elemento terminal sea actualmente un electrodo de soldadura)
3 grados de libertad (3 articulaciones independientes)
Configuración esférica/polar clásica con dos juntas de rotación y una prismática, cuyos movimientos son: rotacional (cintura), angular (hombro) y lineal (codo: extensión del antebrazo).
configuración polar clásica
- Para determinar el espacio de trabajo necesitas conocer los desplazamientos mínimo y máximo (en nº de pasos y/o en unidades métricas) que es capaz de realizar cada articulación, y la trayectoria concreta que sigue el elemento terminal en el movimiento de cada una. Puedes hacer una representación aproximada a escala del espacio de trabajo, dibujando en planta y el perfil las trayectorias extremas del elemento terminal.
Para conocer los desplazamientos máximos/mínimos (en nº de pasos y/o º m) se puede diseñar un programa que mueva avanzando/retrocediendo cada articulación del robot en función de pulsadores accionados manualmente, uno para avance y otro para retroceso, y vaya contando el nº de pasos realizados (mediante una variable contador cuyo valor podemos observar en la ventana variables). Supongamos que conectamos un pulsador de avance en la entrada E7 y uno de retroceso en E8, el programa podría ser, para la 1ª articulación (cintura):
Podrías hacer programas similares para las articulaciones 2 (codo: extensión del antebrazo) y 3 (giro del hombro), utilizando las entradas 4 y 6, respectivamente, como contadores de pasos (Soldador_3gl 0.1.flo y Soldador_3gl 0.2.flo).
Los resultados que se obtienen para el espacio de trabajo son, aproximadamente:
Mínimo Máximo Observaciones Articulación Cintura 0 120 pasos 180 º Límite impuesto por la longitud del cableado Codo 0 80 pasos x cm Límite impuesto por el tornillo sinfín Hombro 0 40 pasos y º Límite impuesto por el tornillo sinfín
Nota: con un programa para llevar a cabo las mismas operaciones que el anterior, pero realizado con LLWin -el lenguaje propio de los robots fischertechnik-, se obtendrían coordenadas el doble de las reseñadas en la tabla anterior. Esto es debido a que LLWin cuenta con un bloque denominado "Posición" que detecta indistintamente flancos de subida y de bajada, y no sólo de subida, como estamos utilizando con Flowol (véase el porqué en detección de flancos), de modo que para llevar una articulación a la misma posición absoluta final, habría que ordenarle situarse al doble de pasos de distancia.
- Midiendo el tiempo que tarda cada articulación en realizar su máximo desplazamiento, determinas la velocidad media de desplazamiento.
Pasos Tiempo (s) Velocidad pasos/s Articulación Cintura 120 20 6.2 9.3 º/s Codo 80 13 6.1 x cm/s Hombro 40 7 5.7 y º/s Puesto que los motores utilizados en cada articulación son idénticos, las velocidades que se obtienen son muy similares. No obstante, téngase en cuenta el error que cometemos al cronometrar de forma aproximada, y que la carga que soporta cada motor es diferente y, por tanto, esto afecta a su velocidad.
Como se observa, se podría establecer como velocidad media aproximada de todas las articulaciones una de 6 pasos/s.
- La repetibilidad en el posicionado del elemento terminal la puedes estimar, por ejemplo, ajustando un lapicero en el extremo, y haciendo que el robot se desplace varias veces en el mismo trayecto de ida y vuelta, de modo que deje sobre una lámina de papel milimetrado las marcas de hasta dónde llega cada vez.Se obtiene una repetibilidad de aprox. +/- 1/2 paso
El manejo simultáneo de las tres articulaciones del robot te parece complicado en primera instancia, habida cuenta que el último que programaste sólo tenía un grado de libertad. Así, decides programar una trayectoria de soldadura de prueba utilizando simultáneamente sólo dos articulaciones: la cintura y la extensión del brazo:
| Cintura | Extensión | Acción |
| home | home | |
| 28 | 80 | soldar |
| 56 | 40 | soldar |
| 84 | 20 | soldar |
| home | home |
En dicha trayectoria se consideran las posiciones absolutas en pasos (tomando siempre como origen las posiciones home).

Este programa utiliza el subprograma "Posición" (Sub 2) para mover la articulación de la cintura y un inicio alternativo (a la derecha de Sub 2) para mover la articulación prismática del codo (extensión del antebrazo) -con un código muy similar al del subprograma-.
Fíjate especialmente en el uso de la variableden el subprograma "Posición" como "semáforo" (poniendo d=1) para dar paso al inicio del movimiento de la 2ª articulación. A su vez, el cuando el movimiento de la 2ª articulación finaliza, cambia el semáforo (pone d=0) para que la 1ª articulación se dé por enterada y cuando finalice a su vez el movimiento, retorne al programa principal.
Esto permite llevar a cabo el movimiento simultáneo de ambas articulaciones.
Finalmente, programas el movimiento simultáneo de las tres articulaciones del robot para acometer los problemas reales del taller. Concretamente, tu primer trabajo consiste en programar la soldadura de la tapa superior de un barril cilíndrico situado sobre el suelo a unos 35º con respecto al brazo cuando se halla en posición home, y a una distancia de aprox. de unos 30 cm respecto al eje de la cintura, dando tres puntos de soldadura:
Con el mismo programa que servía para identificar el espacio de trabajo determinamos el nº de pasos de cada articulación para situar el electrodo en los puntos requeridos. Así la trayectoria debería ser similar a:
| Cintura | Codo | Hombro | Acción | Comentarios |
| home | home | home | ||
| 20 | 56 | 38 | soldar | |
| 42 | retira el brazo para girar sin
obstáculos antes de aproximarlo de nuevo para soldar |
|||
| 23 | 49 | 39 | soldar | |
| 42 | retira el brazo para girar sin
obstáculos antes de aproximarlo de nuevo para soldar |
|||
| 26 | 56 | 38 | soldar | |
| home | home | home |

Este programa utiliza el subprograma "Posición" (Sub 2) para mover la articulación de la cintura y dos inicios alternativos (a la derecha de Sub 2) para mover las articulaciones restantes.
Fíjate especialmente en el uso de la variabledcomo "semáforo" para dar paso desde el subprograma (poniendo d=1) al inicio del movimiento de las articulaciones 2 y 3. A su vez, el cuando los movimientos de la 2ª y de la 3ª articulaciones finalizan, cambian el semáforo (ponen d=d+1) de modo que hasta que d no valga 3, la 1ª articulación no se da por enterada y no retorna al programa principal.
Esto permite llevar a cabo el movimiento simultáneo de las tres articulaciones.
La fabricación y reparación de grandes bastidores metálicos
en el taller, ha hecho necesario pensar en utilizar un robot manipulador que
maneje grandes piezas y las sitúe y acople con precisión antes de que el robot
de soldadura cumpla con su misión. Así pues, tu amigo adquiere un brazo
articulado de tres grados de libertad cuyo elemento terminal es una pinza,
aunque también puede ser substituida por otros elementos (como otro electrodo
de soldadura).
Tu amigo necesita ahora tu ayuda permanente para para el mantenimiento y la
actualización de la programación de su parque de robots, así que decide
contratarte en su empresa.
Tu primer trabajo consiste en poner en marcha el nuevo robot.
Tarea 1
Para familiarizarte con el robot lees primeramente toda su documentación, pero decides descubrir por ti mismo, igual que hiciste con el robot soldador, algunas de sus características: tipo, espacio de trabajo, velocidad media de desplazamiento de sus articulaciones, exactitud en el posicionado de la cabeza de soldadura, etc.
- Identifica el tipo y configuración morfológica del robot, el nº de grados de libertad y el tipo de cada articulación.
Tipo: robot industrial manipulador.
3 grados de libertad (3 articulaciones independientes) y una pinza como elemento terminal.
Cuenta con dos juntas de rotación y una prismática, cuyos movimientos son: rotacional (cintura), lineal (avance del hombro) y angular (giro del codo). No se trata exactamente de una configuración esférica/polar clásica, ya que no es el hombro el que gira y el antebrazo el que se extiende, sino que el hombro avanza y el codo gira.
configuración polar clásica- Para determinar el espacio de trabajo necesitas conocer los desplazamientos mínimo y máximo (en nº de pasos y/o en m) que es capaz de realizar cada articulación, y la trayectoria concreta que sigue el elemento terminal en el movimiento de cada una. Puedes hacer una representación aproximada a escala del espacio de trabajo, dibujando en planta y el perfil las trayectorias extremas del elemento terminal.
Debemos proceder de la misma forma que en el caso del brazo de robot soldador, aunque es preciso tener en cuenta que tenemos que determinar también el desplazamiento (nº de pasos) mínimo/máximo de la pinza. Nótese también que en este caso no se hallan libres las entradas E8 y E9, pero se pueden utilizar los pulsadores de final de carrera de los motores que no se utilicen cada vez para conseguir el pulsador de avance y el de retroceso que se necesitan.
Mínimo Máximo Observaciones Articulación Cintura 0 150 pasos 225 º Límite impuesto por la longitud del cableado Hombro 0 80 pasos x cm Límite impuesto por el tornillo sinfín Codo 0 58 pasos y cm Límite impuesto por el tornillo sinfín Pinza 0 13 pasos z cm Límite impuesto por el tornillo sinfín
- Midiendo el tiempo que tarda cada articulación en realizar su máximo desplazamiento, determinas la velocidad media de desplazamiento.
Pasos Tiempo (s) Velocidad pasos/s Articulación Cintura 150 25 6.0 9 º/s Hombro 80 13 6.1 x cm/s Codo 58 10 5.8 y º/s Pinza 13 2 6.17 z cm/s Puesto que los motores utilizados en cada articulación son idénticos, las velocidades que se obtienen son muy similares. No obstante, téngase en cuenta el error que cometemos al cronometrar de forma aproximada, y que la carga que soporta cada motor es diferente y, por tanto, esto afecta a su velocidad.
Como se observa, se podría establecer como velocidad media aproximada de todas las articulaciones una de 6 pasos/s.
- La repetibilidad en el posicionado del elemento terminal la puedes estimar, por ejemplo, ajustando un lapicero en el extremo, y haciendo que el robot se desplace varias veces en el mismo trayecto de ida y vuelta, de modo que deje sobre una lámina de papel milimetrado las marcas de hasta dónde llega cada vez.Se obtiene una repetibilidad de aprox. +/- 1/2 paso
Inicialmente decides programar una trayectoria de prueba para comprobar el movimiento simultáneo de todas las articulaciones y de la pinza:
| Cintura | Hombro | Codo | Pinza |
| home | home | home | home |
| 120 | 80 | 55 | cierra |
| 90 | 40 | 30 | abre |
| 60 | 20 | 15 | cierra |
| 30 | 10 | 8 | abre |
| home | home | home | home |
En dicha trayectoria se consideran las posiciones absolutas en pasos (tomando siempre como origen las posiciones home).
La programación de las trayectorias de este robot no difiere substancialmente de la programación del robot soldador. Únicamente es preciso añadir los subprogramas necesarios para la apertura/cierre de la pinza.

Finalmente, programas el movimiento simultáneo de las tres articulaciones del robot para acometer los problemas reales del taller. Concretamente, tu primer trabajo consiste en programar la recogida de dos barriles de 3 cm de diámetro y 5 cm de altura situados a nivel del suelo en dos posiciones alejadas entre sí, y apilarlos en una posición intermedia. Las posiciones iniciales y final se esquematizan en la siguiente figura:
Con el mismo programa que servía para identificar el espacio de trabajo determinamos el nº de pasos de cada articulación para situar la pinza en los puntos requeridos. Así la trayectoria debería ser similar a:
| Cintura | Codo | Hombro | Pinza | Comentarios |
| home | home | home | abrir | |
| 30 | 25 | 55 | cerrar | coge el primer barril |
| home | eleva el antebrazo para girar sin obstáculos | |||
| 60 | 40 | 55 | abrir | suelta el primer barril en la posición de apilado |
| home | eleva el ante brazo para girar sin obstáculos | |||
| 90 | 40 | 55 | cerrar | coge el 2º barril |
| home | eleva el ante brazo para girar sin obstáculos | |||
| 60 | 9 | 44 | abrir | apila el 2º barril sobre el 1º |
| home | home | home |

Robots neumáticos
En el taller de tu amigo necesitan clasificar por colores las
tapas circulares de unos barriles, previamente a que el brazo
manipulador sitúe cada una encima de su correspondiente barril, y a que el brazo
soldador les dé los necesarios puntos de soldadura para que el barril quede
tapado.
Por ello, adquiere una estación clasificadora basada en automatismos
neumáticos programables, que cuenta con un sensor óptico capaz de diferenciar
entre los colores blanco y negro. Cuenta, además, con un sistema automático de
empuje que aproxima las piezas a la barrera óptica para que ésta discrimine su
color (la alimentación de las piezas se lleva a cabo por la parte superior de
un cilindro que permite apilarlas y dirigirlas hasta el mecanismo de empuje).
Finalmente, dos cilindros neumáticos permiten desplazar lateralmente una guía
para llevar las piezas clasificadas a sus correspondientes contenedores.
Realiza un programa para que el sistema almacene automáticamente las piezas blancas en un contenedor situado a la izquierda de la guía de empuje y las piezas negras en un contenedor situado a la derecha.

Robots móviles
Una vez realizada con éxito la prueba básica con el robot móvil que habéis adquirido para el taller, queréis que cumpla la siguiente misión: desplazar las piezas de los bastidores metálicos desde el hangar de carga hasta la zona de soldadura y, tras el proceso de soldado, desde ésta hasta la zona de "paletización". Todo ello sin la intervención de un operario, es decir, únicamente mediante programación.
Para ello, decidís utilizar pistas coloreadas sobre el suelo de la nave para guiar al robot desde los puntos origen hasta los puntos de destino, y acopláis al robot de un sistema auxiliar de sensores ópticos capaz de reconocer dichas pistas, de forma que, con la adecuada programación, el robot sea capaz de desplazarse sobre ellas en trayectorias de ida y vuelta.
Realiza un programa para que el robot se desplace sobre una pista de color negro de aproximadamente 2 cm de anchura (por ejemplo, una pista de cinta aislante de color negro). Supón que en el instante inicial el robot se halla sobre la pista. Si en algún momento la pierde, debe detenerse.
Véase la nota en la solución la robot móvil básico.
Solución con Flowol

Solución con LLWin

Modifica el programa anterior para que en el instante inicial, o cuando la pista termina, o si el robot la pierde por algún motivo -como un cambio considerable en la dirección de la pista-, la busque realizando un giro de 360º; si no la encuentra, debe desplazarse un poco hacia adelante y buscar de nuevo. Cuando la encuentre, debe seguirla. El botón "inicio" se usa de forma que, mientras permanece pulsado, el robot debe estar en reposo, y sólo cuando se libera, el robot comienza de nuevo su secuencia de operación.
Solución con Flowol

Solución con LLWin

Esta imagen no incluye el subprograma BÚSQUEDA
Finalmente, añadís al robot móvil una horquilla de carga para desplazar las paletas con las piezas de los bastidores desde sus lugares de origen hasta los puntos de destino.
Tarea 1
Realiza ahora un programa para que el robot se desplace a lo largo de la pista negra, cuando llegue al final de la misma recoja una paleta con carga, dé media vuelta y retorne por la pista hasta el extremo inicial, donde debe depositar la carga. De nuevo, el robot da media vuelta y trae la siguiente paleta. Repite indefinidamente este ciclo. El botón "inicio" se usa de forma que, mientras permanece pulsado, el robot debe estar en reposo, y sólo cuando se libera, el robot comienza de nuevo su secuencia de operación. No es preciso realizar un algoritmo de búsqueda de la pista.

Esta imagen no incluye los subprogramas
2003 Víctor R. González